劳务派遣与劳务外包作为拟IPO企业常见的用工模式,因涉及用工单位、派遣/外包单位、劳动者三方主体间复杂的法律关系,其合规性始终是证券监管机构在IPO审核中的重点关注领域。本文基于《劳动合同法》《劳务派遣暂行规定》等法律法规,结合近期典型司法案例及交易所问询实务,系统梳理二者在主体资格、法律关系、用工特征等维度的核心区别,分析IPO审核中针对劳务派遣和劳务外包的重点关注事项,并提出可落地的合规整改路径与风险防范建议,以帮助企业降低用工法律风险。
一、劳务派遣和劳务外包的定义
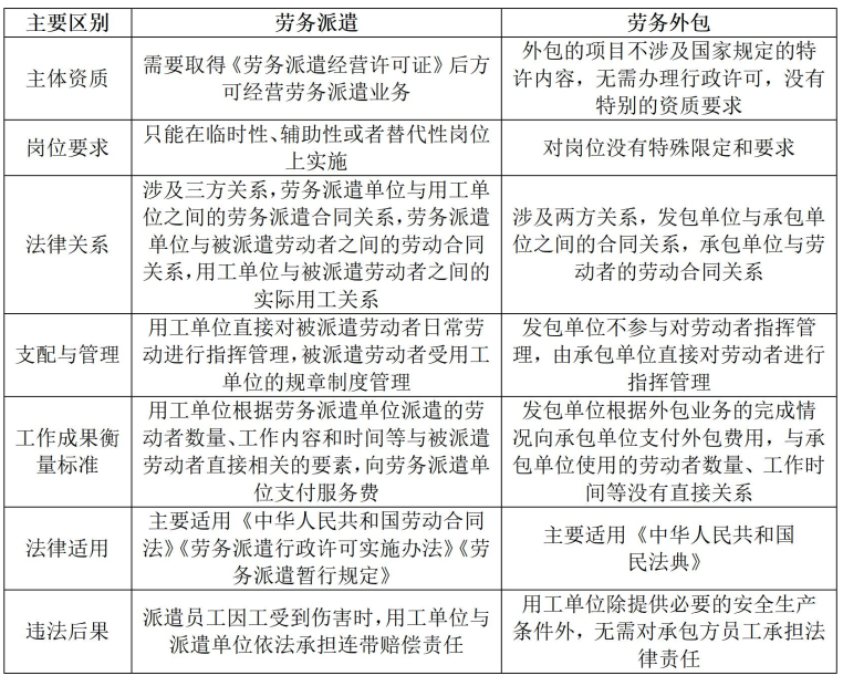
根据《劳动合同法》第六十六条的规定,并参考《京津冀劳务派遣合规用工指引》《长三角地区劳务派遣合规用工指引》《重庆市劳务派遣规范用工指引》等相关规定,劳务派遣用工是我国的企业补充用工形式,只能在临时性、辅助性或者替代性的工作岗位上实施,具体是指劳务派遣单位以经营方式将招用的劳动者派遣至用工单位(拟IPO企业),由用工单位直接对劳动者的劳动过程进行管理的一种用工形式。主要特征包括由劳务派遣单位招用劳动者,并与被派遣劳动者建立劳动关系,签订劳动合同;用工单位使用被派遣劳动者,但与被派遣劳动者不建立劳动关系,不直接签订劳动合同;被派遣劳动者的劳动过程受用工单位的指挥管理。
而劳务外包并非劳动领域相关法律法规规定的概念,参考《京津冀劳务派遣合规用工指引》《长三角地区劳务派遣合规用工指引》《重庆市劳务派遣规范用工指引》等相关规定,劳务外包是指用人单位(发包单位,即拟IPO企业)将业务发包给承包单位,由承包单位自行安排人员按照用人单位要求完成相应的业务或工作内容的用工形式。主要特征包括发包单位与承包单位基于外包合同形成民事上的契约关系;发包单位和承包单位约定将发包单位一定工作交付给承包单位完成,由发包单位支付承包单位一定的费用;承包单位与所雇用的劳动者建立劳动关系并对劳动者进行管理和支配;发包单位不能直接管理与支配承包单位的劳动者。
二、劳务派遣与劳务外包的区别
根据《劳务派遣暂行规定》等相关规定,用工单位应当严格控制劳务派遣用工数量,使用的被派遣劳动者数量不得超过其用工总量(即订立劳动合同人数与使用的被派遣劳动者人数之和)的10%。然而,在实践中,部分拟IPO企业作为用工单位,可能因内控管理缺陷混淆用工形式,为规避10%的用工限制,出现“假外包,真派遣”的情况,从而引发劳动监管部门因用工单位违反劳动领域相关法律法规而给予行政处罚,以及企业会计核算差错等对企业IPO造成障碍。本文将从法规规定与司法实践两个角度,分析劳务派遣与劳务外包的区别。
(一)法规规定
目前很多地区已经相继出台了关于劳务派遣与劳务外包区别的明确规定,比如长三角地区、京津冀、重庆、广州、南昌等。具体如下:

(二)司法实践
在司法实践中,裁判普遍以“谁对劳动过程行使日常管理控制权”为核心标准区分劳务派遣与劳务外包,并结合费用结算口径进行综合判断。名为外包但实质由用工单位直接管理、按人数或工资总额结算的,多被认定为派遣。外包强调成果交付与承包方自主管理;派遣强调劳动力与劳动过程的提供与管理。以外包名义规避派遣规定的,法院按派遣处理并追究相应连带责任和合规性后果。以下是几个典型案例:
1、苏州工业园区英瑞德人力资源管理服务有限公司、张某等确认劳动关系纠纷
江苏省苏州市中级人民法院于2023年2月21日作出(2023)苏05民终1257号《民事判决书》,载明:“经审查认为,劳务派遣与劳务外包在支配和管理方面存在明显区别,在劳务派遣中,用工单位直接对被派遣劳动者日常劳动进行指挥管理,被派遣劳动者受用工单位的规章制度管理;而劳务外包的发包单位不参与对劳动者指挥管理,由承包单位直接对劳动者进行指挥管理。本案中,英瑞德人力资源公司与多麦公司虽签订《服务外包协议》,但其中约定英瑞德人力资源公司选派作业人员需遵守多麦公司的有关管理规定,而实际上张某在多麦公司工作期间确受多麦公司劳动制度的约束和管理,故英瑞德人力资源公司与多麦公司之间名为劳务外包实为劳务派遣。”
2、哈尔滨某水泥有限公司建材制品分公司与李某禄、哈尔滨某劳务服务有限公司劳动争议纠纷
黑龙江省哈尔滨市中级人民法院于2023年7月28日作出(2023)黑01民终4374号《民事判决书》,载明:“劳务外包是指企业将公司内的部分业务或职能工作内容发包给相关的机构,由其自行安排人员按照企业的要求完成相应的业务或职能工作内容。其核心内容是发包人将其部分业务或工作内容交由承包人完成,发包人按照约定向承包人支付外包费用,外包的业务或工作内容一般为发包人的非核心业务。劳务派遣是指用工单位与劳务派遣单位签订劳务派遣协议,劳务派遣单位派遣人员到用工单位从事用工单位安排的工作内容的一种用工形式。其二者的共同之处在于用工单位都不与劳动者签订劳动合同,主要区别则在于:劳务派遣是以被派遣的劳动者为基本考察对象;劳务外包则以需完成的劳务工作质与量为考察基本对象,作为劳务外包的发包方,不需考虑且无权指定劳务外包的承包方派来完成工作任务的服务人员、服务人员由劳务外包的承包方确定。本案中,根据已查明的事实,李某禄的出勤考勤、日常管理归某水泥公司。某劳务公司在某水泥公司并无人员及办公场所。上述事实表明李某禄是接受某水泥公司(用工单位)的管理,而非接受某劳务公司(外包单位)的管理。同时,李某禄的工资经某水泥公司人力资源部负责人王某霞制表并转账给某劳务公司王永刚发放给李某禄,表明李某禄的工资数额系由某水泥公司核定、支付。上述情形,表明李某禄的日常工作是由某水泥公司安排、管理,符合劳务派遣的特征。……李某禄系在某水泥公司厂区内吃住,应认定为上述法律规定中用工单位某水泥公司给被派遣劳动者李某禄造成了损害,故应承担连带赔偿责任。”
3、江苏xx服务外包有限公司、李xx等工伤保险待遇纠纷
江苏省射阳县人民法院于2024年1月5日作出(2023)苏0924民初4603号《民事判决书》,载明:“劳务派遣与劳务外包的区别在于劳动及生产过程的管理控制权主体不同。劳务派遣是由劳务派遣单位与被派遣劳动者签订劳动合同,然后向用人单位派出该员工,使其在用工单位的工作场所内劳动,接受用工单位的指挥监督,以完成劳动力和生产资料的结合的一种特殊用工方式。而劳务外包是指企业将其部分业务或职能工作发包给相关机构,由该机构自行安排人员按照发包企业的要求完成相应的业务或工作。在劳务派遣中,用工单位虽然未与劳动者建立劳动关系,但实际上对劳动者进行管理控制,派遣单位只承担与劳动者订立劳动合同,支付薪酬、缴纳社会保险等相关责任义务,并不参与对劳动过程的具体管理控制。在劳务外包中,用工单位不仅未与劳动者建立劳动关系,而且也不参与对劳动者的管理控制,外包单位承担对劳动过程的具体管理责任。……极x公司与智x公司在协议约定的“承包服务费”计算基础为劳动者提供劳动的过程而非劳动成果,智x公司外包员工的均按照极x公司的操作流程、安排提供劳动,接受极x公司的管理及考核,提供的劳动属于极x公司业务的组成部分。因此,本院认为,极x公司与智x公司签订合同的虽名为“劳务外包协议”,但其法律关系符合劳务派遣的特征,双方之间存在着劳务派遣用工关系。……根据《中华人民共和国劳动合同法》第九十二条的规定,由智x公司承担李xx工伤保险待遇赔偿责任,极x公司承担连带赔偿责任。”
三、劳务派遣和劳务外包的IPO审核重点关注事项
在IPO审核中,劳务用工合规性系监管高频问询领域,其核心逻辑在于穿透核查用工实质,重点评估企业是否通过用工模式设计规避法定责任或扭曲财务真实性。以下从监管规则框架与实务审核焦点两个维度展开分析:
(一)监管规则框架
1、《上海证券交易所发行上市审核业务指南第4号——常见问题的信息披露和核查要求自查表 第一号 首次公开发行》对发行人存在将较多劳务活动交由专门劳务外包公司实施的情况,要求:(1)保荐人和发行人律师核查主要劳务公司的经营合法合规性等情况,比如是否为独立经营的实体,是否具备必要的专业资质,业务实施及人员管理是否符合相关法律法规规定,发行人与其发生业务交易的背景及是否存在重大风险等;(2)保荐人核查主要劳务公司是否专门或主要为发行人服务,如存在主要为发行人服务的情形的,应关注其合理性及必要性、关联关系的认定及披露是否真实、准确、完整,并从实质重于形式角度按关联方的相关要求进行核查,特别考虑其按规范运行的经营成果对发行人财务数据的影响,以及对发行人是否符合发行条件的影响;(3)保荐人和申报会计师核查主要劳务公司的构成及变动情况,劳务外包合同的主要内容,劳务数量及费用变动是否与发行人经营业绩相匹配,劳务费用定价是否公允,是否存在跨期核算情形。
2、《深圳证券交易所股票发行上市审核业务指南第3号——首次公开发行审核关注要点》对发行人是否存在最近一个会计年度及最近一期劳务外包占比较高(如超过10%)的情形,要求保荐人核查下列事项并发表明确意见:(1)劳务外包金额较大的原因、是否符合行业经营特点;(2)获取报告期各期劳务外包金额及占当期营业成本比例、劳务外包人数及占当期发行人员工人数比例;(3)劳务公司的经营是否合法合规,是否专门或主要为发行人服务,与发行人是否存在关联关系;(4)劳务公司是否存在较大变动,劳务费用定价是否公允,是否存在跨期核算情形,劳务数量及费用变动是否与发行人经营业绩相匹配。
3、《公开发行证券的公司信息披露内容与格式准则第53号——北京证券交易所上市公司年度报告》第五十四条第二款规定:“对于劳务外包数量较大的,公司应当披露劳务外包的工时总数和支付的报酬总额。”
此外,《保荐人尽职调查工作准则》第五十二条也要求保荐人查阅劳务派遣、劳务外包情况等资料。
(二)实务审核焦点
就劳务外包和劳务派遣的问题,结合近期案例,证券监管部门对拟IPO企业重点关注以下问题:
1、劳务派遣主要会被关注以下几个问题:
(1)用工必要性及合理性:劳务派遣规模变动趋势是否与同行业可比公司一致;派遣岗位是否限于临时性、辅助性、替代性(“三性”)范围;
(2)用工合规性:劳务派遣用工占比是否超过10%法定红线;是否存在因超比例用工被行政处罚的风险及整改措施有效性;
(3)独立性核查:劳务派遣公司是否与发行人存在关联关系、资金往来或业务依赖;发行人董监高、主要股东、(前)员工及其亲属是否在派遣公司持股或任职;
(4)管理权与责任划分:派遣人员的管理权限归属(是否由发行人直接管理);劳务派遣质量控制、责任分担及纠纷解决机制是否明确。
(5)供应商资质与定价公允性:选定劳务供应商的标准;劳务派遣公司是否具备《劳务派遣经营许可证》等资质;派遣费用定价是否与市场水平一致,是否存在利益输送。
(6)岗位与薪酬差异:劳务人员在发行人处从事的具体工作和岗位分布,报告期内劳务人员和正式员工的岗位及薪酬差别是否合理;派遣岗位是否与正式员工混用或交叉管理。
2、劳务外包主要会被关注以下几个问题:
(1)业务真实性:外包业务是否真实存在,是否存在通过外包规避劳务派遣监管的情形;外包方是否需要特定资质,是否存在无资质合作风险;
(2)用工合规性:外包人员社保缴纳、管理方式、用工风险承担方式、报酬支付方式、工伤责任承担主体是否明确;是否存在劳动纠纷或潜在争议,是否对发行人经营存在重大不利影响;
(3)业务实质与必要性:劳务外包金额与同行业可比公司相比是否合理;发行人业绩增长是否依赖劳动力密集型投入,外包是否涉及关键工序或关键技术、关键环节;
(4)供应商管理与独立性:外包公司合作年限、采购金额占其业务规模的比例;是否存在供应商集中度过高或业务依赖风险;与发行人及其关联方是否存在关联关系、其他业务或资金往来;
(5)内控有效性:发行人的安全管理制度、劳务外包和劳务派遣管理制度以及内控体系是否存在缺陷。
四、劳务派遣和劳务外包的合规建议
针对上述IPO审核重点关注事项,中介机构可以采取以下核查方式:
(一)劳务派遣
1、取得发行人报告期内主要劳务合同:对于劳务派遣协议,应当确定其是否符合《劳动合同法》《劳务派遣暂行规定》等法律法规规定,重点核查协议的以下必要内容:(1)派遣的工作岗位名称和岗位性质;(2)工作地点;(3)派遣人员数量和派遣期限;(4)按照同工同酬原则确定的劳动报酬数额和支付方式;(5)社会保险费的数额和支付方式;(6)工作时间和休息休假事项;(7)被派遣劳动者工伤、生育或者患病期间的相关待遇;(8)劳动安全卫生以及培训事项;(9)经济补偿等费用;(10)劳务派遣协议期限;(11)劳务派遣服务费的支付方式和标准;(12)违反劳务派遣协议的责任;(13)法律、法规、规章规定应当纳入劳务派遣协议的其他事项。
2、核查劳务派遣公司:(1)可以通过实地走访或线上访谈的形式,确认劳务派遣单位管理是否规范,是否有与开展业务相适应的固定的经营场所、办公设施、符合法律规定的劳务派遣管理制度;(2)通过核查其取得的《劳务派遣经营许可证》确认是否具有相关资质以及许可证是否仍在有效期,避免用工单位因与未取得《劳务派遣经营许可证》的单位合作签订《劳务派遣协议》而被认定与被派遣劳动者存在劳动关系的法律风险;(3)通过核查其企业法人登记资料等文件,结合历史沿革情况、资金流水情况确认发行人的独立性。
3、核查发行人劳务用工情况:(1)取得发行人报告期内的员工花名册、劳务派遣人员名单、结算单据、员工工资表等资料,以及发行人关于劳务用工情况的说明;(2)对部分被派遣员工进行访谈,了解发行人劳务用工情况,判断发行人采用劳务派遣方式的必要性与合理性,确认采购劳务的原因等情况。
4、确认劳务派遣用工合规性:(1)取得当地人力资源和社会保障部门出具的无违法违规证明;(2)查阅发行人及其关联方与劳务派遣公司的资金流水、被派遣员工的工资结算和社保缴纳凭证等;(3)取得发行人实际控制人就报告期内劳务派遣事宜出具的书面承诺;(4)通过裁判文书网等网站查询发行人报告期内的争议纠纷及行政处罚情况。
5、整改措施:若报告期内发行人曾存在使用的被派遣劳动者数量超过了其用工总量10%的障碍时,一般会采用通过将部分人员退回劳务派遣单位、与部分人员签订劳动合同转为公司员工的形式,或者梳理劳务派遣岗位内容,转变用工形式为劳务外包的形式以降低劳务派遣占比。
(二)劳务外包
1、通过查阅同行业可比公司定期报告等公开披露信息、劳务外包单位的营业执照、发行人及子公司与劳务外包单位签订的劳务外包合同、发行人向主要劳务外包公司支付外包费用的结算单、发票等资料,以及主要劳务外包供应商的调查问卷,对发行人进行访谈,了解发行人不同用工形式的差异情况,劳务外包供应商的经营合法合规性等情况,以及其是否专门或主要为发行人服务。
2、通过对部分劳务外包供应商进行实地走访,取得主要劳务外包供应商的调查问卷、企业法人登记资料,并通过国家企业信用信息公示系统等网站查询劳务外包供应商的基本信息,了解其与发行人交易情况以及是否与发行人及其关联方存在关联关系;核查发行人及其子公司、发行人实际控制人、董事、监事(如有)、高级管理人员、关键岗位人员报告期内的银行流水,了解劳务外包供应商是否与发行人及其关联方存在其他资金往来。
3、通过查阅发行人及其子公司的员工名册、与员工签订的劳动合同、工资薪金分析表,依据发行人一线生产员工实际工作时长对其时薪进行模拟测算,并与劳务派遣人员、劳务外包人员的平均时薪进行比对,对外采劳务人员模拟为正式员工的成本变动进行分析,通过查阅发行人劳务外包供应商的考勤明细表、工时结算单,分析公司劳务数量及费用变动与经营业绩的匹配情况。
4、通过查阅发行人及其子公司相关主管部门出具的证明文件、发行人及其子公司报告期内的营业外支出明细以及记账凭证,对中国裁判文书网、企查查、信用中国、中国执行信息公开网等网站进行查询,了解发行人劳动用工合法合规情况,是否存在劳动纠纷或潜在纠纷,是否发生重大安全事故。
五、结语
根据IPO审核监管要求,劳务用工合规性系常规审查事项,监管重点核查用工模式的法定合规性,包括是否违反《劳务派遣暂行规定》用工比例限制、行政处罚风险及是否构成重大违法行为;同时延伸审查用工成本合理性,重点关注是否存在通过劳务外包虚增成本、转移利润等财务操纵行为。对非法律定性的用工安排亦聚焦于成本合规性,要求企业基于业务实质选择用工方式,确保劳务派遣、劳务外包符合岗位要求且定价公允,避免因用工结构异常或管理权实质归属问题引发审核疑虑。
(原标题:研究 | IPO视角下:劳务派遣和劳务外包的法律合规问题)
来源:云上锦天城
作者:
李云龙,锦天城律师事务所高级合伙人;联系方式:邮箱:liyunlong@allbrightlaw.com
陈禹菲,锦天城律师事务所合伙人;联系方式:邮箱:chenyufei@allbrightlaw.com
郭超楠,锦天城律师事务所律师;联系方式:邮箱:guochaonan@allbrightlaw.com
声明:本文仅供业内人士及合作伙伴参考,不应被视为任何意义上的法律意见,也不代表作者所在机构观点。本文作者尽力确保、但无法声称或保证本文的信息是完整、准确和及时更新的。本文作者明确不承担因依赖本文任何内容、以任何形式使用本文内容而产生的一切责任、损失或损害。未经本文作者书面同意,本文不得被用于任何其他目的。